2019年法学核心期刊发文观察
宪法与行政法学篇(分开)

第一部分:宪法学
(一)刊物与宪法文章发表概览
2019年,25本刊物公发表135篇宪法文章。具体的分布如下:

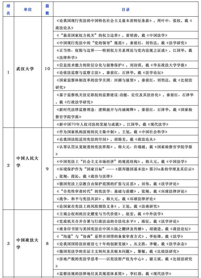
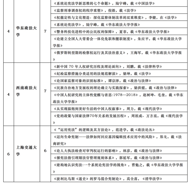
(二)哪家单位宪法发文最多?
鉴于发文单位众多,为便于统计与阅读,仅展现发文量在6篇及以上的单位。其中,数量相同的单位按照单位汉语拼音首字母顺序区分先后。详见下表:


(三)哪位老师最高产
本领域高产学者的标准是发文量在2篇及以上。据此,本领域高产学者为武汉大学秦前红教授(5篇),中国人民大学韩大元教授(3篇),北京大学姜明安教授(2篇),北京航空航天大学王锴教授(2篇),华东政法大学陆宇峰副教授(2篇),华南理工大学宁凯惠博士(2篇),清华大学王振民教授(2篇),山东大学李忠夏教授(2篇),首都师范大学杜强强教授(2篇),天津大学王建学教授(2篇),武汉大学江国华教授(2篇),中国人民大学王旭教授(2篇),中国人民大学张翔教授(2篇),中国社科院朱学磊博士后(2篇),中南财经政法大学付婧讲师(2篇),中南财经政法大学唐东平博士(2篇)。
上述表格已列出了部分高产作者的具体发文情,其他高产作者的具体情况如下:
其中,姜明安教授在《政治与法律》发表了《中国依宪治国和法治政府建设的主要特色》,在《法学杂志》发表了《论依宪治国与依法治国的关系》。
王锴教授在《中国法学》发表了《合宪性、合法性、适当性审查的区别与联系》,在《政治与法律》发表了《环境权在基本权利体系中的展开》。
宁凯惠博士在《政治与法律》发表了《我国宪法序言的价值构造:特质与趋向》,在《法学论坛》发表了《论宪法序言的价值构造及其功能》(与吴家清教授合作)。
王振民教授在《国家检察官学院学报》发表了《宪法法律中“党的领导”》(与唐小然博士合作),在《现代法学》发表了《全国人大常委会特定事项授权的立法完善》(与王逸冉博士合作)。
李忠夏教授在《华东政法大学学报》发表了《宪法学的系统论基础:是否以及如何可能》,在《法学研究》发表了《合宪性审查制度的中国道路与功能展开》。
杜强强教授在《法学家》发表了《议行合一与我国国家权力配置的原则》,在《法学》发表了《法院调取通话记录不属于宪法上的通信检查》。
王建学教授在《环球法律评论》发表了《人权和公民权二分法的思想源流与规范演变》,在《法学家》发表了《法规审查要求权的规范阐释及其历史契机》。
朱学磊博士后在《政治与法律》发表了《弱司法审查是中国实施宪法的蹊径吗——“合宪性审查工作体系化”的提出》,在《比较法研究》发表了《议会主权体制下的司法审查权及其限度——以英联邦国家为分析对象》。
付婧讲师在《政法论坛》发表了《从司法宪制主义到立法者的法理学——一个对传统宪法审查理论的反思》,在《环球法律评论》发表了《议会自治的边界——香港《基本法》秩序下法院如何介入议会特权问题》。
唐东平博士在《当代法学》发表了《宪法如何安顿家——以宪法第49条为中心》,在《法学》发表了《公安协助配合监察事项范围之限缩》。
(四)2019年的宪法学界主要关注啥?
1. 合宪性审查。
2. 宪法中的“党的领导”等有关党的论述。
3. 70年来人权问题。
4. 港澳基本法、立法法、监察法、民法典与宪法关系,等。
第二部分:行政法学
(一)各刊物发表的行政法文章数量一览
2019年,全国25本法学核心刊物共发表行政法论文219篇。具体分布如下表:

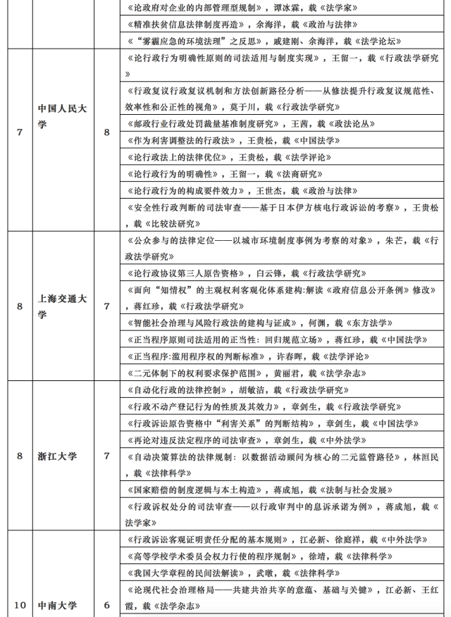
(二)哪家单位行政法文章发表最多
鉴于发文单位众多,为便于统计与阅读,仅展现发文量在6篇及以上的单位。其中,数量相同的单位按照单位汉语拼音首字母顺序区分先后。详见下表:





(三)哪些作者最高产?
本领域高产学者的标准是发文量在3篇及以上。据此,本领域高产学者为366net必赢官网熊樟林副教授(5篇),366net必赢官网、中央党校周佑勇教授(4篇),清华大学余凌云教授(4篇),中国政法大学林鸿潮教授(4篇),华东政法大学章志远教授(3篇),中国人民大学王贵松教授(3篇),中国政法大学王青斌教授(3篇),浙江大学章剑生教授(3篇)。
(四)行政法研究热点关键词
1. 信用立法、社会信用制度。
2.《政府信息公开条例》修改后的信息公开制度。
3.校园、高校中的法律,惩戒权、学位授予等问题。
4.行政诉讼中原告资格、判断标准等问题。
5.行政处罚、行政复议中的具体制度问题,等。
北京尚孚律所